推荐阅读:
空气净化器检测                
                    近日,国家标准委员会发布了GB/T13554-2020《高效空气过滤器》(以下简称新标准),自2021年2月1日起实施。新标准适用于常温条件下送风及排风净化系统和设备使用的过滤器。
为了便于理解本次修订的主要内容,切实做好
空气过滤器检测实施工作,现将标准有关变化情况解读如下:
范围:
新标准规定了高效空气过滤器和超高效空气过滤器(以下简称“过滤器”)的分类与标记、材料、结构与生产环境、技术要求、试验方法、检验规则、标志、包装、运输和贮存等。
最大亮点:
新标准对过滤器效率进行了新的规定,级别更详细,原为A、B、C、D、E、F级,现改为高效过滤器:35、40、45三级;超高效空气过滤器:50、55、60、65、70、75六级。
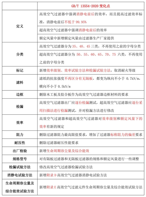
GB/T 13554-2020新标准重大变化如下:
新标准代替GB/T 13554-2008《高效空气过滤器》,与GB/T 13554-2008相比,主要技术变化如下:

具体变化点:

新标准的几项重要参数:

有隔板过滤器常用规格表

无隔板过滤器常用规格表